阅读关于“营造地表形态的力量”的图文资料,按要求完成教学设计任务。
材料一《普通高中地理课程标准(实验)》的内容要求:“运用示意图说明地壳内部物质循环过程,并结合实例分析造成地表形态的内外力因素。”
材料二某版本教科书中关于“营造地表形态的力量”的部分内容。

要求:
(1)设计本课的教学目标。
(2)设计本课的教学过程(包括教学环节、教学内容、教师活动、学生活动等),并说明设计理由。
正确答案及解析
正确答案
解析
(1)教学目标
知识与技能目标:
了解内外力作用的能量来源和表现形式,了解岩石圈三大类岩石。
理解地壳内部物质的循环过程。
运用内力作用以及流水、风力、冰川等外力作用对地表形态的塑造,分析常见的地表形态的成因。
过程与方法目标:
能够阅读各种地貌示意图,判断地貌类型,并分析其成因。
学会利用多幅景观图和示意图来比较说明不同陆地环境的地域差异及形成原因。
情感态度与价值观目标:
通过分析各种地貌的成因,激发探究地理问题的兴趣和动机,养成求真、求实的科学态度。
建立内外力辩证统一,共同塑造地表形态的观点。
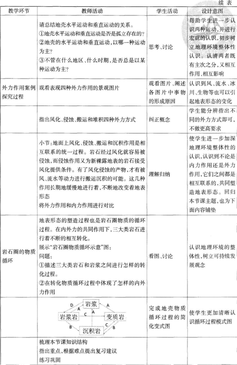
(2)教学过程

续表


你可能感兴趣的试题
《义务教育数学课程标准(2011年版)》强调,课程内容要反映社会的需要、数学的特点,要符合学生的认知规律。课程内容的组织要重视过程,处理好()的关系。
-
- A.预设与生成
- B.抽象与具体
- C.数学与实际生活
- D.过程与结果
- 查看答案
设α是某一方程组的解向量,k为某一常数,则kα也为该方程组的解向量。( )
- 查看答案

-
- A.0
- B.1
- C.2
- D.3
- 查看答案
案例:
在有理数运算的课堂教学片段中,某学生的板演如下:

针对该学生的解答,教师进行了如下教学:
师:请仔细检查你的演算过程,看是否正确无误?
生:好像正确吧。

请分析例题1、例题2中每一步运算的依据。(10分)
- 查看答案
初中数学课程是一门国家课程,其主要内容包括课程目标、教学内容、教学过程和( )等
-
- A.评价手段
- B.教学方法
- C.教学手段
- D.教学实践
- 查看答案