阅读材料,根据要求完成任务。
材料一《义务教育化学课程标准(2011年版)》中关于“金属与金属矿物”的活动与探究建议:收集有关钢铁锈蚀造成经济损失的资料,设计实验探究铁锈蚀的条件,讨论防止铁锈蚀的方法。
材料二某版本教科书的知识结构体系。
第八单元金属和金属材料
课题1金属材料
课题2金属的化学性质
课题3金属资源的利用和保护
实验活动4金属的物理性质和某些化学性质
第九单元溶液
第十单元酸和碱
第十一单元盐化肥
第十二单元化学与生活
材料三某版本化学教科书“金属资源的利用和保护”所呈现的部分内容。
1.金属的腐蚀与防护

铁制品锈蚀的过程,实际上是铁与空气中的氧气、水蒸气等发生化学反应的过程。铁制品锈蚀需要条件,例如,要有能够发生反应的物质,反应物要能相互接触,生成物不会对反应起阻碍作用,等等。铝与氧气反应生成的致密的氧化铝薄膜,能覆盖铝表面,从而保护里层的铝不再与氧气反应;而铁与氧气、水等反应生成的铁锈(主要成分是Fe2O3·xH2O)很疏松,不能阻碍里层的铁继续与氧气、水等反应,因此铁制品可以全部锈蚀。
要求:
(1)试对本部分内容进行教学分析。
(2)根据上述材料,对“金属资源的利用和保护”这一学习内容进行教学设计,包括教学目标、教学重点与难点、教学过程等方面(不少于300字)。
正确答案及解析
正确答案
解析
(1)“金属资源的利用和保护”是在学生掌握金属冶炼的基础上,对金属如何广泛应用在生产、生活中所做的进一步说明。学生对该题材的内容相对比较熟悉而且容易产生兴趣,例如教室的铁门、风扇的外壳、走廊的护栏、学生的桌椅脚、自行车、汽车车身涂漆等,都涉及金属的利用和保护,利用这些内容可以对学生的学习起到良好的过渡作用。学生已经知道铁生锈是铁跟氧气起作用,对生活中许多的防锈做法也明白一些,但实际上他们并不理解其中的化学原理(处在似懂非懂的状态),这正好给该课题一个很好的切入点,并且能让学生体会到化学与实际生活息息相关。
(2)教学设计
①教学目标
知识与技能:了解铁生锈的条件及防止铁生锈的简单方法;知道废弃金属对环境的污染,认识回收利用废旧金属等金属资源的重要性。
过程与方法:通过对铁生锈条件的探究,进行收集材料、猜想、设计、验证、观察、分析、得到结论、讨论交流等活动,培养良好的学习习惯和学习方法。
情感态度与价值观:体会学习化学的价值;保持和增强对生活中化学现象的好奇心和探究欲,培养学习化学的兴趣,树立珍惜资源、爱护环境、合理利用自然资源的意识。
②教学重点与难点
教学重点:铁锈蚀的原因及防锈措施。
教学难点:铁锈蚀的原因。
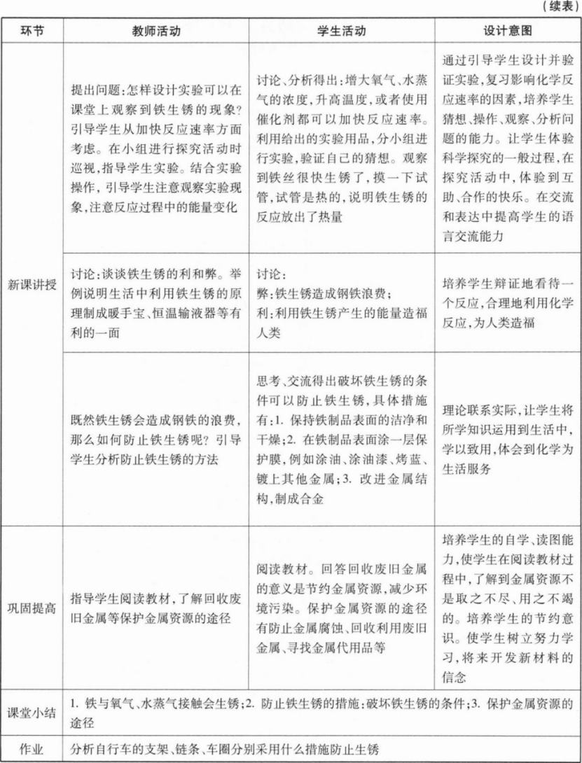
③教学过程


你可能感兴趣的试题
有“泥土诗人”之称的诗人是()。
-
- A.臧克家
- B.田间
- C.艾青
- D.许地山
- 查看答案
《义务教育数学课程标准(2011年版)》强调,课程内容要反映社会的需要、数学的特点,要符合学生的认知规律。课程内容的组织要重视过程,处理好()的关系。
-
- A.预设与生成
- B.抽象与具体
- C.数学与实际生活
- D.过程与结果
- 查看答案
明朝初年强化君主专制的措施是()。
-
- A.增设军机处
- B.采用三省六部制
- C.废除丞相.权分六部
- D.设中书省为全国最高行政机构
- 查看答案
设α是某一方程组的解向量,k为某一常数,则kα也为该方程组的解向量。( )
- 查看答案
钱穆在评论中国古代某制度时说,它“可以培植全国人民对政治之兴味……可以团结全国各地域于一个中央之统治”,这一制度是()。
-
- A.郡县制
- B.察举制
- C.科举制
- D.行省制
- 查看答案