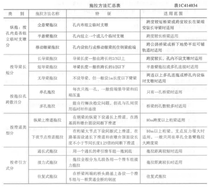
拖拉架梁方法按照牵引方式可分为( )。
- A.全悬臂拖拉
- B.无导梁拖拉
- C.通长式拖拉
- D.接力式拖拉
- E.往复式拖拉
正确答案及解析
正确答案
C、D、E
解析

你可能感兴趣的试题
根据《招标投标法实施条例》,视为投标人相互串通投标的情形有( )。
-
- A.投标人之间协商投标报价
- B.不同投标人委托同一单位办理投标事宜
- C.不同投标人的投标保证金从同一单位的账户转出
- D.不同投标人的投标文件载明的项目管理成员为同一人
- E.投标人之间约定中标人
- 查看答案
某建设工程项目中标人与招标人签订合同并备案的同时,双方针对结算条款签订了与备案合同完全不同的补充协议。后双方因计价问题发生纠纷,遂诉至法院。法院此时应该( )作为结算工程款的依据。
-
- A.双方达成的补充协议
- B.双方签订的备案合同
- C.类似项目的结算价格
- D.市场的平均价格
- 查看答案
建筑安装工程费用项目组成中,暂列金额主要用于( )。
-
- A.施工合同签订时尚未确定的材料设备采购费用
- B.施工图纸以外的零星项目所需的费用
- C.隐藏工程二次检验的费用
- D.施工中可能发生的工程变更价款调整的费用
- E.项目施工现场签证确认的费用
- 查看答案
混凝土拌合物的和易性包括( )。
-
- A.保水性
- B.耐久性
- C.黏聚性
- D.流动性
- E.抗冻性
- 查看答案
采用工程总承包方式发包的工程,其工程总承包管理费应从( )中支出。
-
- A.建设管理费
- B.建设单位管理费
- C.建筑安装工程费
- D.基本预备费
- 查看答案