题目详情

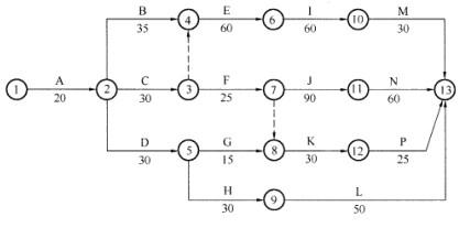
某矿井副井利用永久井架凿井。主、副井筒掘砌同时到底,井筒工程结束后,为迅速转入井底车场施工,施工单位编制了井底车场施工网络进度计划,如下图所示,图中时间单位为天。工程实施中,H工作因故延误了30d。
二建矿业工程实务,章节练习,二建矿业工程实务真题

正确答案及解析

正确答案
解析
暂无解析

你可能感兴趣的试题

单选题

承包人已经提交竣工验收报告,发包人拖延验收的,竣工日期()。

  • A.以合同约定的竣工日期为准
  • B.相应顺延
  • C.以承包人提交竣工报告之日为准
  • D.以实际通过的竣工验收之日为准
查看答案
多选题

根据《建设工程质量管理条例》,最低保修期限不低于2年的工程有(  )。

  • A.外墙防渗漏
  • B.设备安装
  • C.给排水管道
  • D.防水工程
  • E.装修工程
查看答案
单选题

关于工程量清单计价方式下竣工结算的编制原则,下列说法中正确的是(  )。

  • A.措施项目费按双方确认的工程量乘以已标价工程量清单的综合单价计算
  • B.总承包服务费按已标价工程量清单的金额计算,不应调整
  • C.暂列金额应减去工程价款调整的金额,余额归承包人
  • D.工程实施过程中发承包双方已经确认的工程计量结果和合同价款,应直接进入结算
查看答案
单选题

(2019年) 根据《建筑施工企业负责人及项目负责人施工现场带班暂行办法》,属于建筑施工企业负责人的是 ( )。

  • A.实际控制人
  • B.副总工程师
  • C.主管经营的副总经理
  • D.项目经理
查看答案
单选题

(2019年) 关于建筑施工企业安全生产许可证的说法,正确的是( )。

  • A.建筑施工企业变更法定代表人,应当办理安全生产许可证的变更手续
  • B.安全生产许可证有效期可以自动延期
  • C.安全生产许可证延期后的有效期短于原有效期
  • D.建筑施工企业变更地址,安全生产许可证无须办理变更手续
查看答案

相关题库更多 +