题目详情

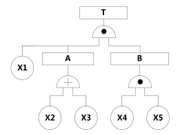
某触电事故,运用事故树分析后,得出可能造成事故发生的原因的逻辑关系见下图(其中T为触电事故,A为线路漏电,B为漏电保护器未动作,X1为人员触碰,X2为线路老化,X3为线路破损,X4为漏电保护器损坏,X5为检修人员未及时修理),根据该图,下列说法中,错误的是( )。

安全生产管理,模考试卷,2022年中级注册安全工程师《安全生产管理》模考试题

  • A.只要X4不发生则触电事故肯定不会发生
  • B.只要X1不发生则触电事故就不会发生
  • C.只要X5不发生则触电事故就不会发生
  • D.只要X3不发生则触电事故就不会发生

正确答案及解析

正确答案
D
解析

发生触电事故的原因组合有(X1、X2、X4、X5)、(X1、X3、X4、X5)、(X1、X2、X3、X4、X5),显然X3 不发生,但(X1、X2、X4、X5)同时发生,也可能触电。

你可能感兴趣的试题

多选题

树立开放发展理念,就必须( )。

  • A.提高对外开放的质量和发展的内外联动性
  • B.主动参与和推动经济全球化进程
  • C.发展更高层次的开放型经济
  • D.积极参与全球经济治理和公共产品供给
  • E.加快建设资源节约型、环境友好型社会
查看答案
单选题

在中国特色社会主义新时代,面对国际格局和国际关系的深度调整,面对局部冲突和动荡频发、人类需要应对许多共同挑战的外部环境,我们必须树立()的新安全观。

  • A.和平、发展、合作、共赢
  • B.维护世界和平、促进共同发展
  • C.共同、综合、合作、可持续
  • D.开放创新、包容互惠
查看答案
单选题

习近平新时代中国特色社会主义思想的核心要义是()。

  • A.坚持和发展中国特色社会主义
  • B.坚持科学社会主义基本原则
  • C.坚持中国特色社会主义道路
  • D.坚持中国梦
查看答案
单选题

发展是解决我国一切问题的基础和关键,发展必须是科学发展,必须坚定不移贯彻()的发展理念。

  • A.创新、协调、绿色、改革、共享
  • B.创新、协调、绿色、开放、包容
  • C.创新、协调、绿色、开放、共享
  • D.创新、法治、绿色、开放、共享
查看答案
单选题

党的十九大报告指出,我国社会主要矛盾已经转化为()。

  • A.人民日益增长的物质文化需要同落后的社会生产之间的矛盾
  • B.人民日益增长的美好生活需要和不平衡不充分的发展之间的矛盾
  • C.人民日益增长的美好生活需要和社会生产之间的矛盾
  • D.人民日益增长的物质文化需要同不平衡不充分的发展之间的矛盾
查看答案

相关题库更多 +