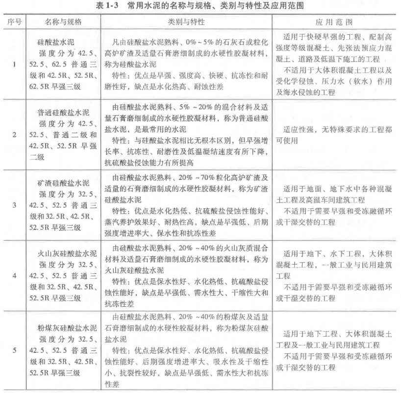
高温车间和有耐热、耐火要求的混凝土结构应选用( )。
- A.普通硅酸盐水泥
- B.矿渣硅酸盐水泥
- C.火山灰质硅酸盐水泥
- D.粉煤灰硅酸盐水泥
正确答案及解析
正确答案
B
解析
本题考查的是掺混合材料的硅酸盐水泥。矿渣硅酸盐水泥适用于高温车间和有耐热、耐火要求的混凝土结构。

你可能感兴趣的试题
建设工程项目采用Partnering模式的特点有( )。
-
- A.Partnering 协议是工程建设参与各方共同签署的协议
- B.Partnering 协议是工程合同文件的组成部分
- C.Partnering 模式需要工程建设参与各方高层管理者的参与
- D.Partnering 模式强调资源共享和风险分担
- E.Partnering 模式可以独立于其他承包模式而存在
- 查看答案
下列项目开工建设准备工作中,在办理工程质量监督手续之后才能进行的工作是()。
-
- A.办理施工许可证
- B.编制施工组织设计
- C.编制监理规划
- D.审查施工图设计文件
- 查看答案
建设工程施工许可证应当由()申请领取。
-
- A.施工单位
- B.设计单位
- C.监理单位
- D.建设单位
- 查看答案
下列工程中,属于分部工程的是( )
-
- A.既有工厂的车间扩建工程
- B.工业车间的设备安装工程
- C.房屋建筑的装饰装修工程
- D.基础工程中的土方开挖工程
- 查看答案
根据《招标投标法实施条例》,依法必须进行招标的项目可以不进行招标的情形是()。
-
- A.受自然环境限制只有少量潜在投标人
- B.需要采用不可替代的专利或者专有技术
- C.招标费用占项目合同金额的比例过大
- D.因技术复杂只有少量潜在投标人
- 查看答案