如何判别一般心理问题与严重心理问题?
正确答案及解析
正确答案
解析
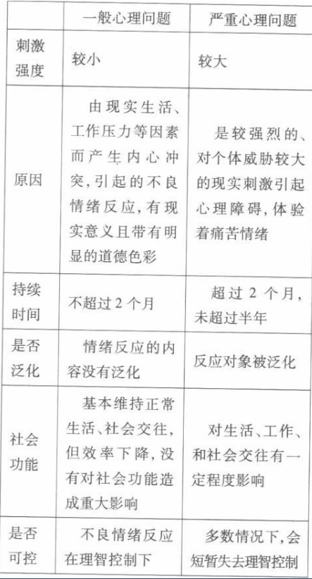
正常与异常的界定及标准。 对照症状学标准可将一般心理问题和严重心理问题的区别总结在如下表格:

你可能感兴趣的试题
在社会规范学习与道德品质发展的研究中,班都拉(ABandura)等心理学家的研究重点是
-
- A.道德认识
- B.道德情感
- C.道德意志
- D.道德行为
- 查看答案
与悬浮-密实结构的沥青混合料相比,关于骨架-空隙结构的黏聚力和内摩擦角的说法,正确的是( )。
-
- A.黏聚力大,内摩擦角大
- B.黏聚力大,内摩擦角小
- C.黏聚力小,内摩擦角大
- D.黏聚力小,内摩擦角小
- 查看答案
沥青混合料结构组成中,骨架-空隙结构的特点是( )。
-
- A.黏聚力较高,内摩擦角较小
- B.黏聚力较高,内摩擦角较大
- C.黏聚力较低,内摩擦角较大
- D.黏聚力较低,内摩擦角较小
- 查看答案
柔性路面主要代表是沥青类路面,其破坏主要取决于( )和极限垂直变形。
-
- A.剪切变形
- B.抗剪强度
- C.弯拉强度
- D.弯拉应变
- 查看答案
雅各宾派也被称为()
-
- A.沼泽派
- B.平等派
- C.忿激派
- D.山岳派
- 查看答案