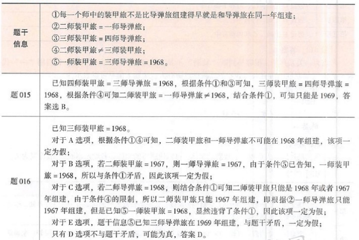
一个部队有4个师,编号依次为一、二、三和四。每个师中恰好配备一个装甲旅和一个导弹旅。这8个旅中的每一个都是在1967年、1968年和1969年这3年中的某一年组建的,且满足以下条件:(1)每一个师中的装甲旅不是比导弹旅组建得早就是和导弹旅在同一年组建;(2)二师中的装甲旅和一师中的导弹旅是在同一年组建的;(3)三师中的装甲旅和四师中的导弹旅是在同一年组建的;(4)二师中的装甲旅和三师中的装甲旅不是在同一年组建的;(5)一师中的装甲旅和三师中的导弹旅是在1968年组建的。若四师的装甲旅是在1968年组建的,则下面哪一句话一定正确?
- A.一师中的导弹旅是在1968年组建的。
- B.一师中的导弹旅是在1969年组建的。
- C.二师中的装甲旅是在1968年组建的。
- D.三师中的装甲旅是在1967年组建的。
- E.上面的判断都不正确。
正确答案及解析
正确答案
B
解析


