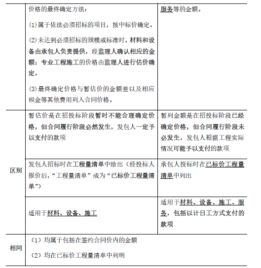
《标准施工合同》中“暂估价”的含义是()。
- A.暂估价是指用于支付必然发生但暂时不能确定价格的计日工费用
- B.暂估价是指可能发生的劳务分包费用
- C.暂估价是指用于支付可能发生工程变更需增加的费用
- D.暂估价属于签约合同价的组成部分
正确答案及解析
正确答案
D
解析


你可能感兴趣的试题
在常用的工程质量控制的统计方法中,可以用来系统整理分析某个质量问题及其产生原因之间关系的方法是( )。
-
- A.相关图法
- B.树枝图法
- C.排列图法
- D.直方图法
- 查看答案
监理单位在工程勘察阶段提供相关服务时,向建设单位提交的工程勘察成果评估报告中应包括的内容有( )
-
- A.勘察报告编制深度
- B.勘察任务书的完成情况
- C.与勘察标准的符合情况
- D.勘察人员资格和业绩情况
- E.勘察工作概况
- 查看答案
工程开工前,施工图纸会审会议应由()主持召开。
-
- A.项目监理机构
- B.施工单位
- C.建设单位
- D.设计单位
- 查看答案
工程建设过程中,形成工程实体质量的阶段是()阶段。
-
- A.决策
- B.勘察
- C.施工
- D.设计
- 查看答案
卓越绩效评价准则与ISO9000的相同点是( )。
-
- A.基本原理
- B.导向
- C.驱动力
- D.目标
- 查看答案